欢迎浏览广东省金融消费权益保护联合会!

新闻动态
当前位置:首页 > 新闻动态
重磅!央行发布《个人金融信息保护技术规范》
[来源:本站 | 作者: | 日期:2020-02-21 | 浏览3283次]

2020年2月,金融行业标准《个人金融信息保护技术规范》由中国人民银行正式发布,由全国金融标准化技术委员会归口管理。

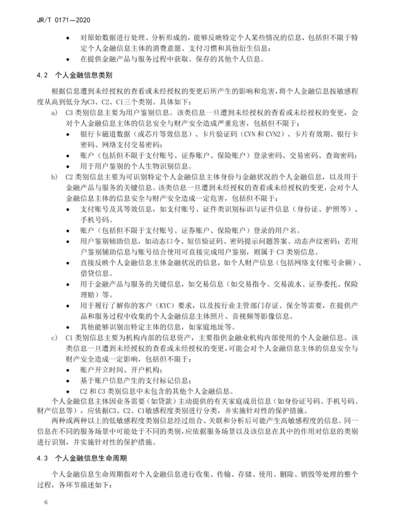
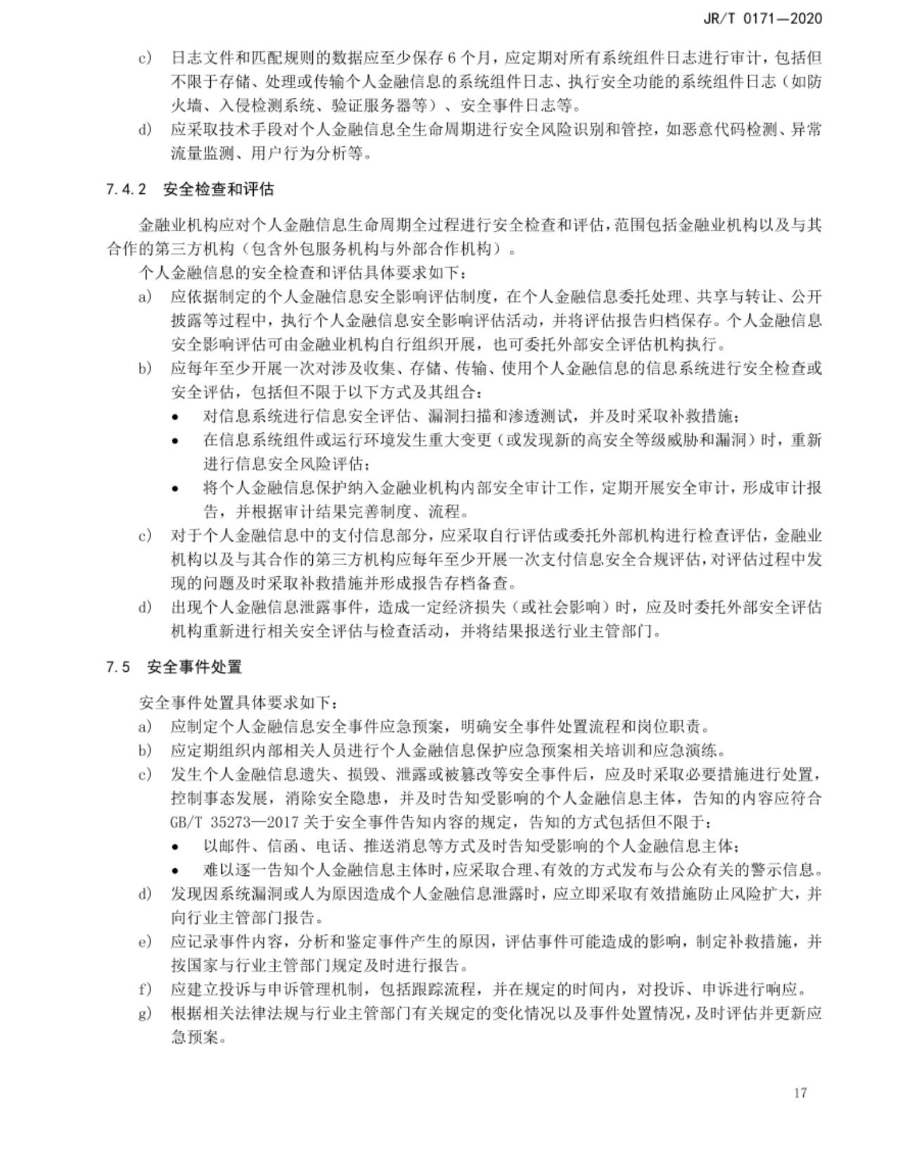
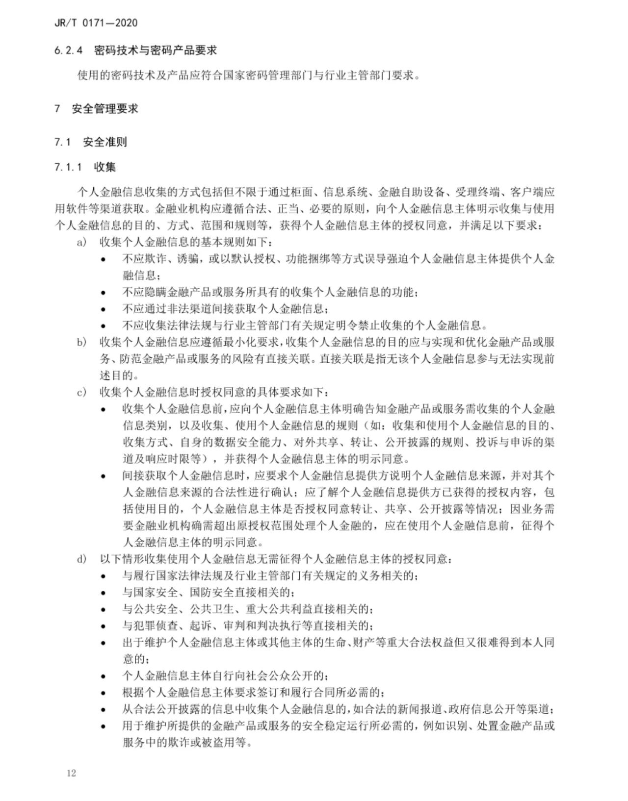
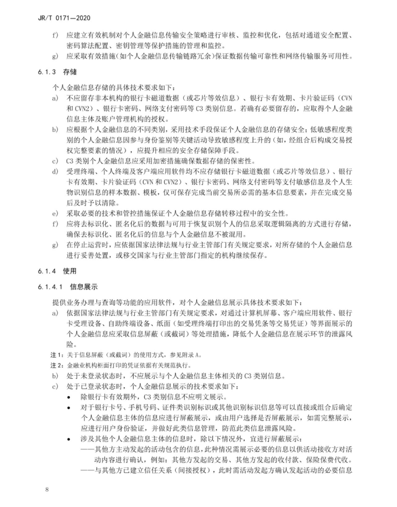
该标准规定了个人金融信息在收集、传输、存储、使用、删除、销毁等生命周期各环节的安全防护要求,从安全技术和安全管理两个方面,对个人金融信息保护提出了规范性要求;适用于提供金融产品和服务的金融业机构,并为安全评估机构开展安全检查与评估工作提供参考。

个人金融信息是个人信息在金融领域围绕账户信息、鉴别信息、金融交易信息、个人身份信息、财产信息、借贷信息等方面的扩展与细化,是金融业机构在提供金融产品和服务的过程中积累的重要基础数据,也是个人隐私的重要内容。个人金融信息一旦泄露,不但会直接侵害个人金融信息主体的合法权益、影响金融业机构的正常运营,甚至可能会带来系统性金融风险。因此,人民银行组织相关机构、企业等编制该标准,进一步加强个人金融信息安全管理,指导各相关机构规范处理个人金融信息,最大程度保障个人金融信息主体合法权益,维护金融市场稳定。


标准全文:






友情链接